客服:
财务:
服务时间 :09:00-19:00安规电容降压的工作原理并不复杂。就是利用电容在一定的交流信号频率下产生的容抗来限制最大工作电流。例如,在50Hz的工频条件下,一个1uF的电容所产生的容抗约为3180欧姆。当220V的交流电压加在电容器的两端,则流过电容的最大电流约为70mA。虽然流过电容的电流70mA,但在电容器上并不产生功耗,应为如果电容是一个理想电容,则流过电容的电流为虚部电流,它所作的功为无功功率。根据这个特点,我们如果在一个1uF的电容器上再串联一个阻性元件,则阻性元件两端所得到的电压和它所产生的功耗完全取决于这个阻性元件的特性。例如,我们将一个110V/8W的灯泡与一个1uF的电容串联,在接到220V/50Hz的交流电压上,灯泡被点亮,发出正常的亮度而不会被烧毁。因为110V/8W的灯泡所需的电流为8W/110V=72mA,它与1uF电容所产生的限流特性相吻合。同理,我们也可以将5W/65V的灯泡与1uF电容串联接到220V/50Hz的交流电上,灯泡同样会被点亮,而不会被烧毁。因为5W/65V的灯泡的工作电流也约为70mA。因此,安规电容降压实际上是利用容抗限流。而电容器实际上起到一个限制电流和动态分配电容器和负载两端电压的角色。
采用降压时应注意以下几点:
一:根据负载的电流大小和交流电的工作频率选取适当的电容,而不是依据负载的电压和功率。
二:限流电容必须采用无极性电容,绝对不能采用电解电容。而且电容的耐压须在400V以上。最理想的电容为铁壳油浸电容。
三: 安规电容降压不能用于大功率条件,因为不安全。
四: 安规电容降压不适合动态负载条件。
六:当需要直流工作时,尽量采用半波整流。不建议采用桥式整流。而且要满足恒定负载的条件。
安规电容是指用在这样的场合的,即电容器失效后,不会导致电击,不危及人生安全。
安规电容应用的主要场合很多,主要有:阻容降压电路,EMI滤波两种。
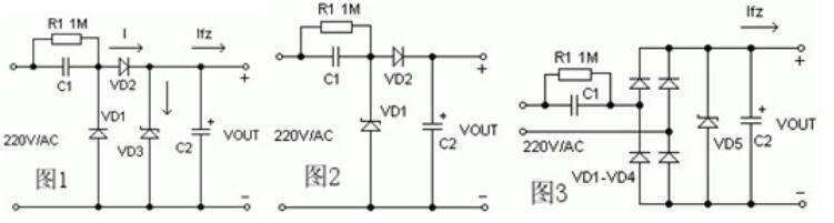
阻容降压电路是指利用电容在一定的交流信号频率下产生的容抗来限制最大工作电流。如图为:阻容降压的电源电路图
EMI滤波器主要作用是滤除外界电网的高频脉冲对电源的干扰,同时也起到减少开关电源本身的电磁干扰。
一般的EMI滤波器有两组电容,即跨界在电源线之间起差模抑制作用的X电容和接在电源线和地之间起共模抑制作用的Y电容。对于X电容其额定电压和电网电压相当,其容量可以选的大一些,典型值0.05µF~1µF.对于Y电容取值允许情况下越大越好,但是如果Y电容失效会导致人员电击,所以对其最大漏电流电流有限制。
