客服:
财务:
服务时间 :09:00-19:00三极管除了可以当做交流信号放大器之外,也可以做为开关只用。严格说起来,三极管与一般的机械接点式开关在动作上并不完全相同,但是它却具有一些机械式开关所没有的特点。
pnp三极管的开关电路工作原理
无论哪种整流电路,pnp三极管开关电路它们的输出电压都含有较大的脉动成分。pnp三极管开关电路除了在一些特殊的场合可以直接用作放大器的电源外,通常都要采取一定的措施,一方面尽量降低输出电压中的脉动部分,另一部分又要尽量保留其中的直流成分,使输出电压接近于理想的直流电压。这样的措施就是滤波。并联电容以后,在信号的正半周,当二极管VD1,VD4导电时,二极管导电时,除了有一个电流流向负载外,同时还有一个电流向电容充电,电容电压的极性为上正下负,如果忽略二极管的内阻,则在二极管导通时,输出电压等于输入电压。当信号达到最大值以后开始下降,此时电容上的电压也将由于放电而逐渐下降。当信号小于电容电压时,二极管VD1,VD4被反向偏置,因而不导电,于是电容电压以一定的时间常数按指数规律下降,直到下一个半周,当信号的绝对值大于电容电压的时候,二极管VD2,VD3导通。
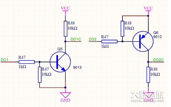
典型的三极管开关电路

1.基极必须串接电阻,保护基极,保护CPU的IO口。
2.基极根据PNP或者NPN管子加上拉电阻或者下拉电阻。
3.集电极电阻阻值根据驱动电流实际情况调整。同样基极电阻也可以根据实际情况调整。
基极和发射极需要串接电阻,该电阻的作用是在输入呈高阻态时使晶体管可靠截止,极小值是在前级驱动使晶体管饱和时与基极限流电阻分压后能够满足晶体管的临界饱和,实际选择时会大大高于这个极小值,通常外接干扰越小、负载越重准许的阻值就越大,通常采用10K量级。
防止三极管受噪声信号的影响而产生误动作,使晶体管截止更可靠。三极管的基极不能出现悬空,当输入信号不确定时(如输入信号为高阻态时),加下拉电阻,就能使有效接地。
特别是GPIO连接此基极的时候,一般在GPIO所在IC刚刚上电初始化的时候,此GPIO的内部也处于一种上电状态,很不稳定,容易产生噪声,引起误动作。加此电阻,可消除此影响(如果出现一尖脉冲电平,由于时间比较短,所以这个电压很容易被电阻拉低;如果高电平的时间比较长,那就不能拉低了,也就是正常高电平时没有影响)
但是电阻不能过小,影响泄漏电流。(过小则会有较大的电流由电阻流入地)
当三极管开关作用时,ON和OFF时间越短越好,为了防止在OFF时,因晶体管中的残留电荷引起的时间滞后,在B,E之间加一个R起到放电作用。
PNP和NPN的实用性

当晶体管突然导通(IN信号突然发生跳变),C1瞬间短路,为三极管快速提供基极电流,这样加速了晶体管的导通。当晶体管突然关断(IN信号突然发生跳变),C1也瞬间导通,为卸放基极电荷提供一条低阻通道,这样加速了晶体管的关断。C通常取值几十到几百皮法。电路中R2是为了保证没有IN输
入高电平时三极管保持关断状态;R4是为了保证没有IN输入低电平时三极管保持关断状态。R1和R3是基极电流限流用。
