客服:
财务:
服务时间 :09:00-19:00
(附集成电路设计、封装、测试产业经营状况及集成电路产品进出口贸易数据图)
集成电路又称为微电路、微芯片、芯片,是通过采用一定的工艺,把一个电路中所需的晶体管、电阻、电容和电感等元件及布线互连在一起并制作在一块半导体晶片或介质基片上,然后封装在一个管壳内,成为具有所需电路功能的微型电子器件或部件。集成电路使电子元件向微小型化、低功耗、智能化和高可靠性方面迈进了一大步。
从1958年7月德州仪器的Jack Kilby在锗半导体材料商制作出第一块集成电路以来,每个芯片上的器件数持续增长。根据每个芯片上的元件数量,即集成度的高低,可将集成电路分为小、中、大、超大、甚大规模集成电路。随着集成度不断提高,集成电路的价格持续下降。
集成电路的集成规模发展
集成电路被誉为“工业粮食”。涉及计算机、家用电器、数码电子、自动化、电气、通信、交通、医疗、航空航天等领域,在几乎所有的电子设备中都有使用。集成电路产业链可以大致分为IC设计、IC制造、IC封测三个主要环节。
集成电路产业链示意图
集成电路生产流程是以电路设计为开端,集成电路设计公司根据客户需求设计出集成电路图,然后委托芯片制造厂根据设计的电路进行晶圆加工,再委托封装厂进行集成电路封装、测试,最后销售给电子整机产品生产企业。
在国家政策和大基金的支持下,我国集成电路市场规模增长迅速。2018年中国集成电路产业销售额6531.4亿元,同比增长20.7%。其中,设计业同比增长21.5%,销售额为2519.3亿元;制造业继续保持快速增长,同比增长25.6%,销售额为1818.2亿元;封装测试业销售额2193.9亿元,同比增长16.1%。
2011-2018年我国集成电路制造行业销售收入走势图
资料来源:智研咨询整理
2011-2018年我国集成电路设计、制造、封装测试环节销售收入统计图
资料来源:智研咨询整理
根据中国海关统计口径,我国集成电路进出口涉及以下四大品类,处理器及控制器(854231),放大器(854232),存储器(854233),其他集成电路(854239)。
集成电路产品进出口贸易分类情况
资料来源:中国海关、智研咨询整理
智研咨询发布的《2019-2025年中国集成电路行业市场前景分析及发展趋势预测报告》显示: 2018年我国集成电路进口金额为3120.78亿美元,进口金额同比增长19.98%;进口数量为4175.69亿块,进口数量同比增长10.76%。2018年我国集成电路出口金额为846.37亿美元,出口金额同比增长26.56%;出口数量为2170.98亿块,出口数量同比增长6.24%。
2007-2018年我国集成电路进出口统计表
资料来源:中国海关、智研咨询整理
细分品类来看,2018年我国处理器及控制器进口数量为1189.02亿块,进口数量同比增长12.00%;进口金额为1274.45亿美元,进口金额同比增长12.97%;2018年我国处理器及控制器出口数量为825.25亿块,出口数量同比增长6.43%;出口金额为296.62亿美元,出口金额同比增长9.08%。
2007-2018年我国处理器及控制器进出口统计
资料来源:中国海关、智研咨询整理
2018年我国放大器进口数量为294.89亿块,进口数量同比下降17.53%;进口金额为97.74亿美元,进口金额同比下降89.01%;2018年我国放大器出口数量为61.34亿块,出口数量同比下降67.30%;出口金额为15.19亿美元,出口金额同比下降94.99%。
2007-2018年我国放大器进出口统计
资料来源:中国海关、智研咨询整理
2018年我国存储器进口数量为397.76亿块,进口数量同比增长45.99%;进口金额为1230.83亿美元,进口金额同比增长1188.99%;2018年我国存储器出口数量为211.94亿块,出口数量同比增长252.60%;出口金额为440.94亿美元,出口金额同比增长3056.04%。
2007-2018年我国存储器进出口统计
资料来源:中国海关、智研咨询整理
2018年我国其他集成电路进口数量为2294.03亿块,进口数量同比增长40.38%;进口金额为517.75亿美元,进口金额同比增长6.05%;2018年我国其他集成电路出口数量为1072.45亿块,出口数量同比增长5.10%;出口金额为93.62亿美元,出口金额同比增长18.07%。
2007-2018年我国其他集成电路进出口统计
资料来源:中国海关、智研咨询整理
2018年我国处理器及控制器进口数量占同期集成电路进口总量的28.5%;放大器进口数量占比为7.1%;存储器进口数量占比为9.5%。
2007-2018年我国集成电路进口产品数量结构变动趋势
资料来源:中国海关、智研咨询整理
2018年我国处理器及控制器进口金额占同期集成电路进口总额的40.8%;放大器进口金额占比为3.1%;存储器进口金额占比为39.4%。
2007-2018年我国集成电路进口产品金额结构变动趋势
资料来源:中国海关、智研咨询整理
2018年我国处理器及控制器出口数量占同期集成电路出口总量的38.0%;放大器出口数量占比为2.8%;存储器出口数量占比为9.8%。
2007-2018年我国集成电路出口产品数量结构变动趋势
资料来源:中国海关、智研咨询整理
2018年我国处理器及控制器出口金额占同期集成电路出口总额的35.0%;放大器出口金额占比为1.8%;存储器出口金额占比激增至52.1%。
2007-2018年我国集成电路出口产品金额结构变动趋势
资料来源:中国海关、智研咨询整理
国家统计局数据显示:2018年我国国内集成电路产量达到1739.50亿块,综合海关发布的进出口数据,2018年我国国内集成电路需求总量为3744.21亿块。
2007-2018年我国集成电路产量走势图
资料来源:国家统计局、智研咨询整理
2007-2018年我国集成电路需求量走势图
资料来源:中国海关、智研咨询整理
2018年我国集成电路贸易逆差达到2274.4亿美元
资料来源:中国海关
综合国家统计局及海关数据,近年来伴随着集成电路快速发展的却是贸易逆差的不断增大,2018年我国集成电路贸易逆差高达2274.4亿美元。整体来看我国集成电路自给率还相当低,特别是高端产品方面,部分产品自给率接近于0。
2018年我国集成电路进口金额为3120.78亿美元,出口金额为846.37亿美元,按照1:6.62的平均汇率测算,2018年我国集成电路市场规模达到21587.99亿元,我国集成电路市场规模首度突破2万亿元。
2011-2018年我国集成电路产业市场规模走势图
资料来源:中国海关
据测算:2018年我国集成电路平均价格为5.77元/块,同期进口产品均价为4.95元/块,出口产品均价为2.58元/块。
2011-2018年我国集成电路产品均价统计图
资料来源:中国海关、智研咨询整理
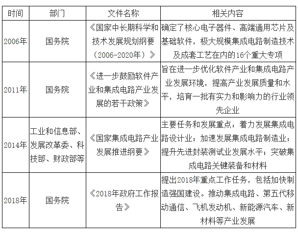
近年来愈演愈烈的中美贸易摩擦将“中国芯”引入了大众视野,我国政府亦认识到发展集成电路的重要性,近年发布了多份支持文件。目前我国经济已经有所积累,但是关键技术还是严重依赖于人。为了不受制于人,并且能分享未来新兴领域的红利,发展自主集成电路已经成为我国面临的刻不容缓的问题。
近年来我国集成电路产业主要政策一览
资料来源:智研咨询整理
(文章来源 中国产业信息网)
